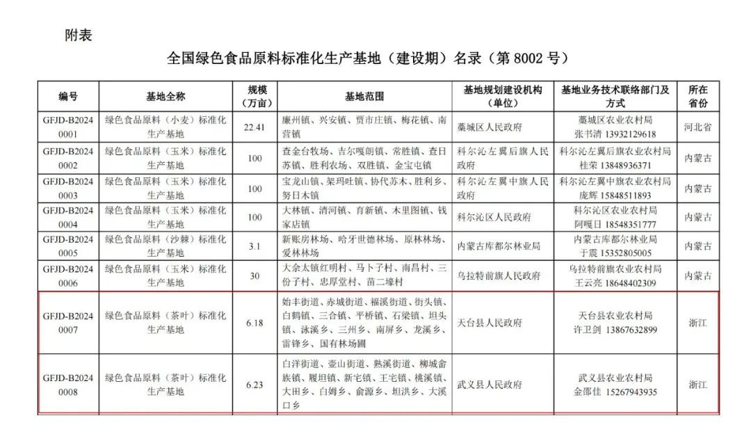
147.5万亩,10个茶叶生产基地纳入全国绿色食品原料标准化生产基地(建设期)名录

11月8日,中国绿色食品发展中心发布的中国绿色食品发展中心公告(第8002号)显示,经县级人民政府依托农业农村部门规划建设,地市级农业农村部门业务指导,省级农业农村部门绿色食品(绿色优质农产品)工作机构确认,浙江省台州市茶叶、内蒙古自治区科尔沁左翼后旗玉米等48个绿色食品原料标准化生产基地,符合绿色食品原料标准化生产基地(建设期)技术规范要求。经审核,纳入全国绿色食品原料标准化生产基地(建设期)名录,供各相关方面产销对接采信。
其中浙江省天台县、浙江省武义县、湖北省竹山县、湖北省郧西县、福建省南平市建阳区、福建省武夷山市、福建省泰宁县、福建省光泽县、云南省勐海县、江西省修水县,10个县(市、区)共147.5万亩茶叶生产基地纳入全国绿色食品原料标准化生产基地(建设期)名录。
以下为全国绿色食品原料标准化生产基地(建设期)名录(第8002号)






来源:中国绿色食品发展中心网站