《限制商品过度包装要求 食品和化妆品》国标第2号修改单生效,茶叶包装新规早知道
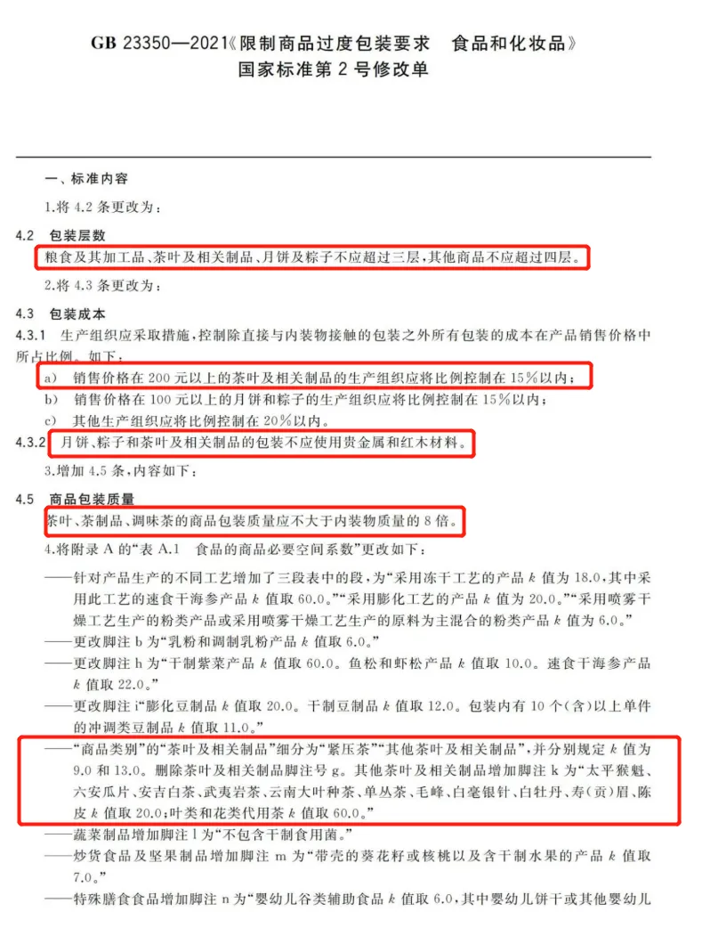
3月1日,国家市场监督管理总局发布的GB 23350-2021《限制商品过度包装要求 食品和化妆品》国家标准第2号修改单正式生效。

修改单明确设定“紧压茶”和“其他茶叶及相关制品”的k值(商品必要空间系数),对茶叶包装的空隙率提出更严格标准。
此外,包装层数从四层减少至三层,包装成本及材质也做更细致规范。
完整内容如下:



来源:国家市场监督管理总局
3月1日,国家市场监督管理总局发布的GB 23350-2021《限制商品过度包装要求 食品和化妆品》国家标准第2号修改单正式生效。

修改单明确设定“紧压茶”和“其他茶叶及相关制品”的k值(商品必要空间系数),对茶叶包装的空隙率提出更严格标准。
此外,包装层数从四层减少至三层,包装成本及材质也做更细致规范。
完整内容如下:



来源:国家市场监督管理总局