中国绿色食品发展中心发布36个绿色食品原料标准化生产基地,3个茶叶基地上榜

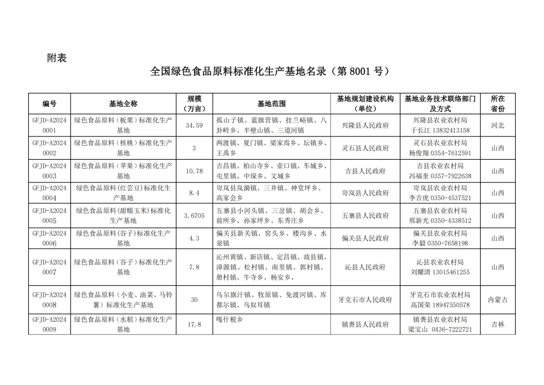
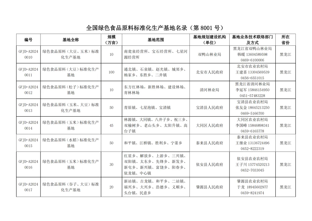
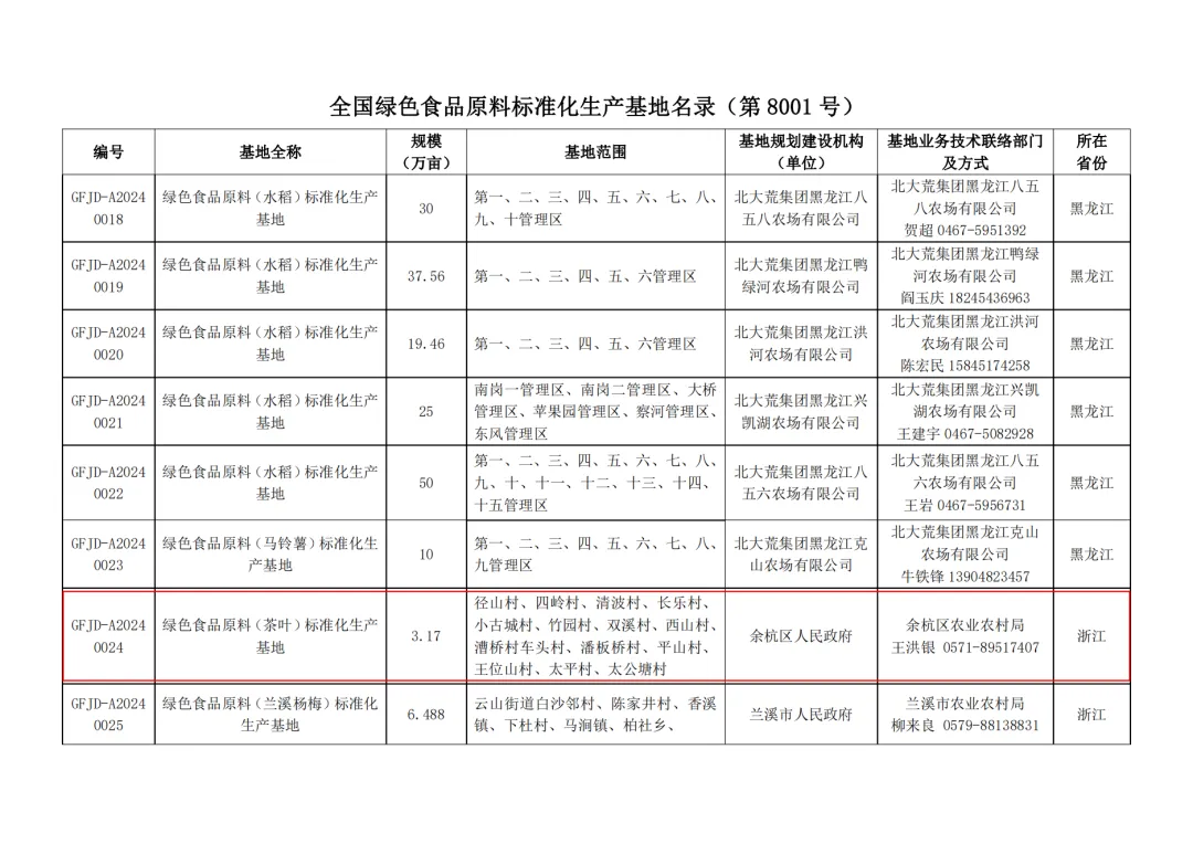
11月8日,中国绿色食品发展中心发布的中国绿色食品发展中心公告(第8001号)显示,经县级人民政府依托农业农村部门规划建设,地市级农业农村部门业务指导,省级农业农村部门绿色食品(绿色优质农产品)工作机构确认,河北省承德市兴隆县板栗、山西省晋中市灵石县板栗、山西省临汾市吉县苹果等36个绿色食品原料标准化生产基地,符合绿色食品原料标准化生产基地技术规范要求。经审核,纳入全国绿色食品原料标准化生产基地名录,供各相关方面产销对接采信。
其中浙江省杭州市余杭区、安徽省六安市裕安区、湖南省永顺县,3个县(区)的茶叶基地纳入全国绿色食品原料标准化生产基地名录。(注:藤茶、莓茶,学名显齿蛇葡萄( Ampelopsis grossedentata,Vine tea) ,属于代用茶。)
以下为全国绿色食品原料标准化生产基地名录(第8001号)





来源:中国绿色食品发展中心网站