摘 要
近年来,随着我国茶叶出口贸易额逐年增长,茶叶农药残留问题已成为热点话题。尤其是近几年出口茶叶中出现农药残留超标问题,严重影响了我国茶叶在国际市场上的竞争力。
农产品质量与安全(2023年第5期)刊发了贺强,陈丹,杨曦等作者发表的《国内外茶叶中农药最大残留限量标准比对分析》论文。
论文简单阐述了我国茶叶的出口现状,在此基础上,本文拟通过对比分析我国与主要出口国家和地区的茶叶农药最大残留限量标准,明确它们的区别,以供我国今后修订和制定茶叶农药最大残留限量标准时参考,同时为合理使用农药、保障茶叶出口质量安全,进而有效减少茶叶国际贸易争端提供参考依据。未来我国需要考虑茶树中农药的实际使用情况,进一步完善茶叶质量安全相关标准体系,使其与国际相关标准接轨,以提高我国茶叶在国际市场上的竞争力。这对打破国际技术性贸易壁垒,促进企业技术水平创新,提升茶叶质量安全具有十分重要的意义。
注:《2022中国茶叶进出口贸易分析报告》系统整理了我国茶叶进出口情况,本文不再展开分析,文末可免费申领。
农药最大残留限量 (MRL)
农药最大残留限量 (MRL) 主要是指农药在农产品、食品、饲料中的法定允许残留浓度的最高值,是判断农产品质量安全的重要技术指标之一,同时,农药 MRL 标准作为一种非关税措施,通常被认为是一种技术贸易措施,用于保护本国农业产业安全。
我国关于农药 MRL 标准为GB2763《食品安全国家标准 食品中农药最大残留限量》该标准于2005年首次颁布实施,后经过多次修订,目前最新版为GB 2763-2021。现有关现行GB2763与国外农药 MRL 标准对比分析较少,有关农药MRL标准对茶叶出口贸易影响的相关研究也较少。
国内外茶叶中农药 MRL 标准现状

01、我国茶叶中农药 MRL 标准现状
我国现行的GB 2763-2021 规定了茶叶中106项农药 MRL,其中正式限量79项,临时限量27项。2022年11月11日,补充发布GB 2763.1-2022《食品安全国家标准 食品中 2,4-滴丁酸钠盐等112 种农药最大残留限量》,作为对GB 2763-2021 的第1次补充和完善,该标准新规定了4种农药在我国茶叶中的 MRL 值,因此,我国对茶叶中农药MRL的规定累计达到110项。
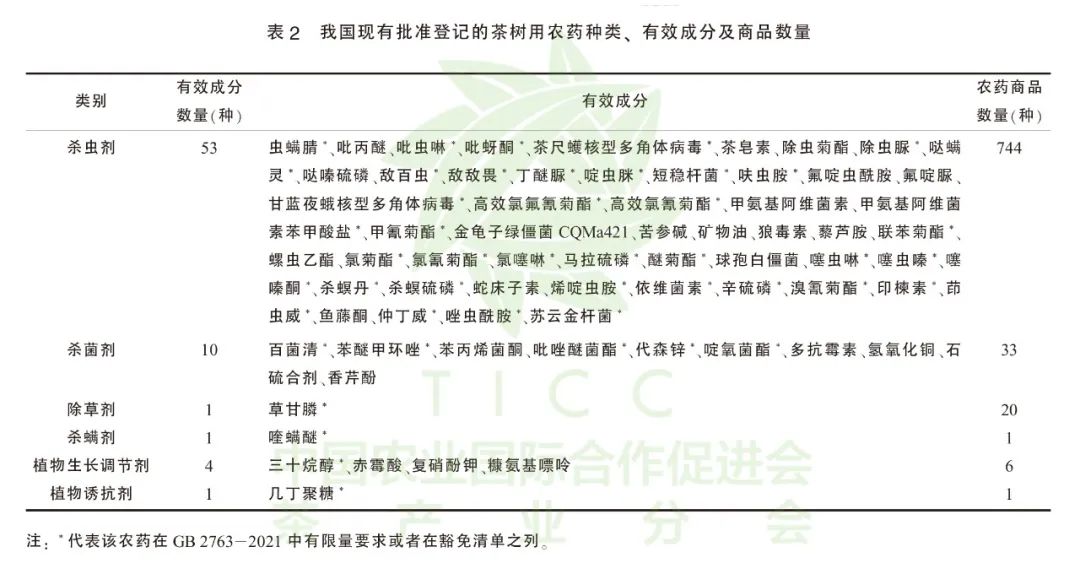
截至2023年6月,在茶树上登记使用的主要农药有效成分有70种(见表2),其中,仅有46种在GB 2763-2021中有限量要求或者纳入豁免清单,其他登记农药均未作限量要求。与GB 2763-2019相比GB 2763-2021中新增了42种农药,相应增加了42项农药 MRL 指标,这些农药多为高毒性,一般MRL值以0.05mg/kg或0.1 mg/kg 要求。

截至目前,在我国现行标准对110项茶叶农药 MRL 规定中 ,茶树禁用农药达到30种,这些农药的 MRL 值较低;有53种农药的 MRL 值在0.05mg/kg及以下,部分农药 MRL 值与相应检测方法定量限相近,这进一步表明我国对茶叶的农药残留监管变得更加严格。
02、CAC茶叶中农药 MRL 标准现状
国际食品法典委员会 (CAC) 由联合国粮食及农业组织(FAO)和世界卫生组织 (WHO)共同成立,主要以保障消费者健康和食品贸易公平为宗旨,其颁布的国际食品法典(International Foods Association)作为国际标准被普遍采用。据统计,CAC 制定的与茶叶农药 MRL 有关的指标有30项。
与 CAC 相比,我国现有24种农药与 CAC 均有残留限量要求,分别占我国和 CAC 茶叶中农药 MRL 指标总数的21.8%和80%;有86种农药在我国有限量要求而CAC没有;有6种农药(啶酰菌胺、环溴虫酰胺、炔螨特、唑螨酯、氟苯虫酰胺和螺螨甲酯)在 CAC 有限量要求而我国没有。其中,我国对虫螨腈、吡虫啉、三氯杀螨醇、噻嗪酮、噻虫嗪、甲氨基阿维菌素苯甲酸盐、 联苯菊酯、 杀扑磷等8种农药的 MRL 规定比 CAC 要严格;氯菊酯、氟虫脲、硫丹等9种农药的 MRL 标准与 CAC 相同;另外,唑虫酰胺、吡唑醚菌酯、溴氰菊酯等7种农药的 MRL 标准较 CAC 宽松。
03、欧盟茶叶中农药 MRL 标准现状
欧盟是全球对茶叶农药 MRL 要求较严格的地区之一。2000年开始,欧盟有关茶叶的法规频繁发布和调整,更新或修改的周期一般为1~2个月。2014年初,欧盟委员会发布了《食品和植物或动物源饲料中农药最大残留量限量》。2021年1月,欧洲食品安全局(EFSA)建议将茶叶等153种农产品中草甘膦的 MRL 标准从0.1~50mg/kg 降至定量限0.05mg/kg,同年11月,决定不再继续批准农药活性物质茆虫威,并计划下一步将调整茆虫威的 MRL值。
截至2023年7月,欧盟涉及茶叶的农药残留限量指标共有511项。欧盟对未规定的农药按照“一律限量”(0.01mg/kg 或检测方法的定量限) 执行。
与欧盟相比, 我国现有71种农药与欧盟均有残留限量要求, 分别占我国和欧盟茶叶中农药 MRL 指标总数的64.5%和13.9%。其中,我国对草甘膦、虫螨腈等18种农药的限量要求严于欧盟, 如三氯杀螨醇的限量标准相差2000倍;毒死蜱、甲胺磷等15种农药的限量值相同。近年来我国尚未制定输欧茶叶中蒽醌、杀螨特等农药的残留限量标准。
04、美国茶叶中农药 MRL 标准现状
美国 MRL 标准主要由美国环境保护局(EPA)负责制定,该部门决定从2002年起每隔15年对新注册的农药的残留进行1次重新评估。美国食品药品监督管理局(FDA)针对食品和饲料中不可避免的农药残留在《符合性政策指南》(CPG sec.575.100)中作出规定。截至2023年7月,美国对茶叶中44种农药进行了限量要求,其他农药则规定不得检出。
与美国相比,我国与美国都有限量要求的农药有19种,分别占我国和美国茶叶中农药 MRL 指标总数的17.3%和43.2%。其中,我国对茶叶中灭螨醌、啶虫脒、三氯杀螨醇等12种农药的限量要求严于美国, 如三氯杀螨醇的限量标准差异达5000倍;草甘膦、乙螨唑、噻螨酮、氯菊酯限量值相同;喹螨醚、甲氰菊酯、 唑虫酰胺限量要求比美国宽松。相比美国,我国尚未公布或制定其在茶叶中限量标准的农药有唑螨酯、 肟菌酯、 炔螨特等25种。
05、日本茶叶中农药 MRL 标准现状
2003年,日本修改《食品卫生法》, 拟建立食品中农药的肯定列表制度, 规定化学药物在食品中的最大残留量限制。2006年,日本正式实施《食品中残留农药肯定列表制度》,对全部食品中所有的农业化学品(包括农药、兽药、食品添加剂等)进行管理。肯定列表制度涉及农药、兽药、食品添加剂等农业化学品800余种, 制定了5万余项 MRL 指标。截至2023年7月,日本肯定列表制度中涉及茶叶的限量条款多达235项,是我国限量数的2.14倍,未规定 MRL 值的农药均按照0.01mg/kg的“一律标准” 执行。
与日本相比,我国与日本都有限量要求的农药有60种,分别占我国和日本茶叶中农药 MRL 指标总数的54.5%和25.5%。其中,我国乙酰甲胺磷、灭螨醌、啶虫脒、三氯杀螨醇等33种农药的限量要求严于日本,如灭螨醌的限量标准差异达4000倍;莠去津、百菌清、滴滴涕等14种农药的限量值相同,另有灭草松、联苯菊酯等 13种农药的限量要求比日本宽松。相比日本,我国尚未公布或制定其在茶叶中限量标准的农药有175种。
06、摩洛哥茶叶中农药 MRL标准现状
2015年,摩洛哥颁布了《摩洛哥农业和海洋渔业部部长及卫生部部长第156-14号关于农业产品和食品中农药残留的法令》,该法令以 CAC 的 MRL 标准为基础,规定了农药残留在初级产品和食品中所准许的最大限量,且规定其他未列入的农药 MRL 不得超过0.01mg/kg 限量。摩洛哥自2019年起开始执行最新的茶叶农药残留限量标准,同年7月初再度发布补充公告,将新标准执行时间调整为10月1日,通告中涉及60项农药残留项目, 特别提到未在通告内的农药 MRL 将执行0.01mg/kg的最大限量或最低检测限(LOD)。
与摩洛哥相比, 我国有56种农药与摩洛哥均有限量要求,分别占我国和摩洛哥茶叶中农药 MRL 指标总数的50.9%和93.3%。其中,我国草甘膦、虫螨腈、三氯杀螨醇等11种农药的限量要求严于摩洛哥,如三氯杀螨醇的限量标准差异达4000倍;百草枯、丙溴磷、特丁硫磷等15种农药的限量值相同;此外,有30种农药的限量要求比摩洛哥宽松。相比摩洛哥,我国尚未公布或制定其在茶叶中限量标准的农药有唑螨酯、氟苯虫酰胺、炔螨特和螺甲螨酯4种。

综上可以得出, 截至2023年7月,我国规定的茶叶中农药 MRL 指标数量比 CAC、 美国和摩洛哥都要多,但比欧盟和日本少。在限量值对比方面,欧盟有38种农药限量标准严于我国, 美国较我国严格的仅3种,CAC 较我国严格的有7种,摩洛哥有50%的农药 MRL 指标比我国更严格 ,25%的指标限量值与我国一致。尽管美国对进口茶叶的农药残留量要求较低,但其规定没有设定限量要求的农药不得检出,总体上比我国的农药 MRL 值要严格。此外,未纳入检测范围的农药,欧盟、日本、摩洛哥均要求采用 “一律标准”,这使得我国与其茶叶农药残留限量标准差距进一步拉大。总之,我国茶叶农药残留限量标准逐步与国际标准接轨,甚至部分指标严于国际标准,但与欧盟、日本等国家和地区相比,还有差距。
应对茶叶农药残留技术壁垒的对策建议
01、完善茶叶相关质量安全标准体系
虽然我国规定了茶叶中110项农药 MRL,但草铵膦、特丁硫磷、氯噻啉等部分农药的检测方法还暂未列出;且部分农药(如啶虫脒、多菌灵等)参照了水果、蔬菜的检测方法测定,方法适应性不强;还有部分农药(如百草枯、草甘膦等)检测参照的是行业标准方法,标准强制性有所弱化。因此,建议建立健全符合我国出口茶叶质量安全的农药残留检测方法标准体系。
02、积极参与 CAC 标准制定
在 CAC 标准制定方面, 我国应积极参与并发挥作用。积极参与 CAC 标准的制定是我国在全球茶叶贸易和食品安全领域发挥重要作用的关键之一。通过深入研究、 跟踪动态、 培养技术队伍和积极参与活动, 我国可以更好地参与和影响国际食品标准的制定, 保护我国的茶叶贸易利益和消费者权益。
03、科学合理使用农药
科学合理使用农药是保障茶叶质量符合出口要求的重要措施。由于各国对茶叶中农药 MRL 的规定存在差异,可以选择无规定或标准较宽松、低毒、低残留的农药来使用,以规避技术性贸易壁垒的风险。科学合理使用农药,推广无公害茶叶栽培技术,结合绿色防控措施,可以降低农药残留超标的风险,保证茶叶的质量安全, 确保茶叶出口的品质。
引用论文:贺强,陈丹,杨曦,等. 国内外茶叶中农药最大残留限量标准比对分析[J]. 农产品质量与安全,2023(5):98-104.
作者简介
《国内外茶叶中农药最大残留限量标准对比分析》论文由咸宁公共检验检测中心、湖北省桂花产品质量检验检测中心的贺强、陈丹、杨曦、姚春、马英杰、吴江等作者发表。咸宁市公共检验检测中心于2019年2月份,由原咸宁市食品药品监督管理局、原市质量技术监督局、原市农业局、原市粮食局等4个部门所属6个事业单位的检验检测机构整合组建。湖北省桂花产品质量检验检测中心于2021年11月2日正式获湖北省市场监督管理局批复,依托咸宁市公共检验检测中心筹建。

咸宁市公共检验检测中心主要职责是:承担政府相关职能部门和司法部门的农产品、食品、药品、化妆品、医疗器械、工业产(商)品及其他产品质量安全检验检测任务和仲裁检验(定);依法开展计量器具检定、测试、校准和定量包装商品的计量检测工作;受托承担食品生产许可技术审评工作;为政府相关职能部门提供技术支持和咨询信息服务,为生产企业提供技术指导、知识培训、业务咨询服务;参与国家标准和行业标准的编制、修订及其实验验证工作。
《2022报告》申领
7月17日,中国农业国际合作促进会茶产业委员会和“一带一路”国际茶贸易产业创新院联合发布了《2022中国茶叶进出口贸易分析报告》,我们将从不同角度为大家分享解读报告,帮助广大茶界人士更好的了解《报告》,了解2022国内茶叶进出口情况!持续服务中国茶叶“出海”!旨在全面分析和总结中国茶叶进出口情况,了解我国茶叶进出口存在的问题及短板,帮助各省市及相关出口企业掌握进出口数据,有针对性的进行市场开拓和产品研发。
