近日,吴裕泰的抹茶冰淇淋正在迅速火爆茶圈,不是因为他“不务正业,而是它让北京年轻人在40度的天儿依旧排起了长队,让一众茶企、茶饮羡煞不已!
拥有130年历史的中华老字号吴裕泰,作为北方传统茶市场的“扛把子”,为了迎合年轻市场需求,正逐步将自己打造成“甜品店”,并且还以低廉的价格,不仅拿捏了年轻人,还拿捏了大环境消费趋势。
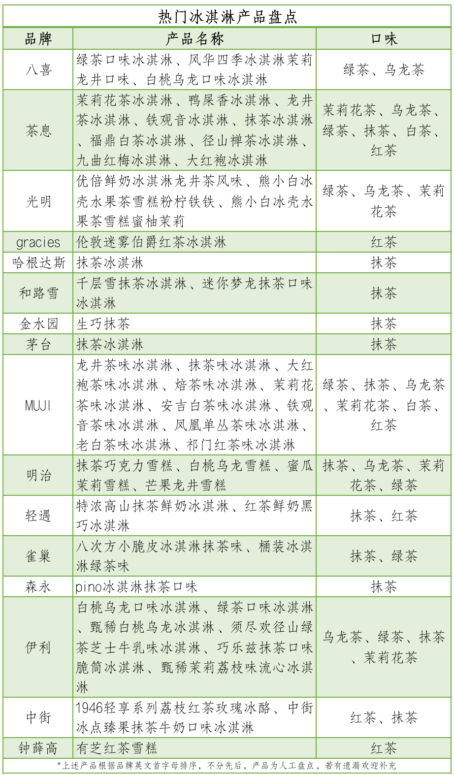
吴裕泰并不是特例,作为潜力无限的消暑市场,不仅茶饮圈想要分一杯羹,各大巨头企业大佬们也丝毫不手软,舍得酒业推出冰淇淋产品,五粮液推出文创雪糕,德芙系列冰淇淋上市……在激烈“冰激凌之争”中茶企有哪些机会?
01
跨界冰淇淋领域的茶企过得咋样?
潮流市场对企业的敏感度与反应能力都很高,并且要想拿捏年前人,很难!如何发挥茶叶魅力,是茶行业的一道共同难题。
在春伦大众茶馆中,可以寻见“福兔雪球杯”的踪影。时间回溯到2022年,春伦联手仓山文投集团推出文创产品,“超有茉气”“超有福气”两款茶味文创雪糕,新颖的口味与造型赋予了社交属性、情感需求的附加值,在社交平台上可以看到相关的种草笔记。向相关人员了解得知,这些产品大多在福州各景区售卖,茉莉口味的雪糕比较受消费者青睐,销量相对比同系列的产品高些。

△图片来源:春伦大众茶馆
自2009年开始,吴裕泰一改传统茶企售卖茶叶、茶具的模式,推出抹茶口味、花茶口味冰淇淋,一来满足北京游客“打卡”需求,二来在当地也培养了潜在消费者,无论男女老少,冰淇淋间接成为吴裕泰连接消费者的途径。

△图片来源:吴裕泰

△图片来源:“说茶”整理制图
02
茶叶怎样才能抓到年轻人的心!
拿冰淇淋来说,天然、健康是做深冰淇淋产品的关键,这两项因素在茶叶身上也可以见到。茶叶的营养物质、健康属性或许可以成为茶企切入该赛道的机遇点,同时也契合了时下消费者对于“大健康”生活质量的追求,由此产生了茶叶与冰淇淋难以分割的关联性。
提起茶,人们的印象一般是中老男人专利,但做生意的都知道,年轻人才是时下最活跃的消费群体。谁拥有了年轻人,谁就拥有了未来。
并且年轻人的网络社交圈更佳开放,虽说自称社畜的很多,但是网络社会中的年轻人可以用奔放来形容,打卡、签到、晒图、种草是年轻人最热爱的事情,并且在热门景点,这种效应会更突出。

▲图 | 吴裕泰的茶包,被吹成了无限续杯神器
还以北京吴裕泰为例,从布局上来说,吴裕泰的冰淇淋窗口很少出现在社区店,而大多设置在王府井、前门、雍和宫这种景点的门店里,大大满足了来北京游玩的年轻人“打卡”的需求,放到社交网络上,再一次形成传播。
吴裕泰现任掌门赵书新曾在采访中表示,创新的目的就是要培养潜在的消费者,年轻人吃过吴裕泰的冰淇淋,随着年龄的增长会有一种情感慢慢沉淀。10多年来,不少当初购买冰淇淋的消费者如今已成为吴裕泰原叶茶顾客。
与越做越高端,越做越离与普通人很遥远的茶品牌想必,呼应消费者,用跟消费者“交朋友”的态度来做产品,赢得消费者的认可与追捧的同时,还能收获长期忠实消费者,并且为背后的母品牌做市场基础,带动品牌旗下产品营销新起点。这一点,蒙牛、奥雪、茅台、泸州老窖等诸多大牌实力企业都在做。
2022年,蒙牛集团高端冰品蒂兰圣雪与小罐茶合作,推出“茶淇淋”;奥雪与凉茶王老吉则合作推出了凉茶味冰淇淋,主打北方暖气地区的家庭场景,双倍降火、双倍清凉。
去年5月茅台冰淇淋上线,受到了广泛关注。尽管售价不菲,最便宜的也得50多元,但仅51分钟就全部售罄,销售数量逾4万个,销售金额逾250万元。据贵州茅台微信公众号去年12月29日发布的数据,约有340万人购买和品尝过茅台冰淇淋,约有4亿人知道茅台冰淇淋。
2019年,泸州老窖与钟薛高也联名推出过一款浓香型白酒雪糕“断片雪糕”,据说采用了泸州老窖52°高度酒。2020年“六一”儿童节前,江小白则与蒙牛旗下“随变”合作推出联名雪糕。
03
市场洞察力是产品破圈的关键!
据京东超市发布的《2022冰淇淋消费趋势报告》,我国冰淇淋消费市场的市场规模有望从2021年的1600亿元增至2026年的2460亿元,发展前景广阔。如果主业增长乏力,可以以此来谋求第二增长曲线。并且,冰淇淋消费群体较为年轻,主要客户是13岁-29岁人群,90后及95后群体约占冰淇淋线上消费群体的三成。
与雪糕刺客门相比,亲民的冰淇淋产品正在迅速被消费者追捧,在老牌冰淇淋企业在想办法“坑”消费者时,这个市场便主动让给了其它企业。
来源:说茶ShowCha、真故研究室等综合整理