2022禁限用农药完整名单,这些农药禁止茶叶使用!
近些年,为保障农业生产安全、农产品质量安全和生态环境安全,有效预防、控制和降低农药使用风险,我国对于农药方面的监管越来越严,农业农村部及相关主管当局陆续发布了许多禁用和限用的农药产品清单。截至2022年3月底,我国已禁限用70种农药。
《农药管理条例》规定,农药生产应取得农药登记证和生产许可证,农药经营应取得经营许可证,农药使用应按照标签规定的使用范围、安全间隔期用药,不得超范围用药。剧毒、高毒农药不得用于防治卫生害虫,不得用于蔬菜、瓜果、茶叶、菌类、中草药材的生产,不得用于水生植物的病虫害防治。
一、禁止(停止)使用的农药(50种)
六六六、滴滴涕、毒杀芬、二溴氯丙烷、杀虫脒、二溴乙烷、除草醚、艾氏剂、狄氏剂、汞制剂、砷类、铅类、敌枯双、氟乙酰胺、甘氟、毒鼠强、氟乙酸钠、毒鼠硅、甲胺磷、对硫磷、甲基对硫磷、久效磷、磷胺、苯线磷、地虫硫磷、甲基硫环磷、磷化钙、磷化镁、磷化锌、硫线磷、蝇毒磷、治螟磷、特丁硫磷、氯磺隆、胺苯磺隆、甲磺隆、福美胂、福美甲胂、三氯杀螨醇、林丹、硫丹、溴甲烷、氟虫胺、杀扑磷、百草枯、2,4-滴丁酯、甲拌磷、甲基异柳磷、水胺硫磷、灭线磷。
注:2,4-滴丁酯自2023年1月23日起禁止使用。溴甲烷可用于″检疫熏蒸梳理″。杀扑磷已无制剂登记。甲拌磷、甲基异柳磷、水胺硫磷、灭线磷,自2024年9月1日起禁止销售和使用。
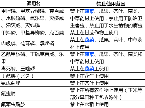
二、在部分范围禁止使用的农药(20种)
禁限用农药名录依据(详尽版)

------------------------
来源:农资与市场官微