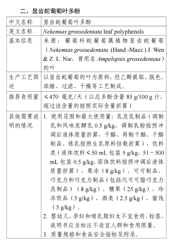
显齿蛇葡萄叶多酚等8种新食品原料公开征求意见,藤茶产业将迎升级
近日,国家食品安全风险评估中心发布《牡丹籽油等8种新食品原料公开征求意见公告》,受国家卫生健康委员会委托,根据《中华人民共和国食品安全法》及《新食品原料安全性审查管理办法》的规定,包含“显齿蛇葡萄叶多酚”在内的8种新食品原料已通过专家评审委员会的技术审查,正公开征求意见。
此举标志着含有显齿蛇葡萄叶多酚的主要原料藤茶正式从传统的“代茶饮”升级为“标准化茶功能原料”,为茶产业向功能化、多元化拓展提供了坚实的政策支持。


藤茶(Ampelopsis grossedentata),又称莓茶、端午茶等,是由葡萄科蛇葡萄属木质藤本植物显齿蛇葡萄茎叶制成的代用茶,味甘淡,性凉。藤茶核心价值在于黄酮含量高,具备辅助代谢调节、舒缓滋润等特性,具有解腻护肝、高尿酸调理、润喉护嗓等价值功能。
当前,国内藤茶产业仍以地域性发展为主,产品形态较为单一,以初级加工的散茶或简单包装为主,对功能属性的挖掘与传达不足,尚未大规模进入全国性主流茶叶消费市场。
2025年新规为藤茶产业带来关键发展机遇。政策标准化有望推动藤茶产业全链条规范与集中化,助力企业规模化、品牌化成长。同时,藤茶高活性成分契合市场对健康功能性饮品的消费需求,可为茶企创新产品开辟新的思路。