贵州省农业农村厅办公室关于开展茶园安全用药宣传培训的通知
各市(州)、县(市、区、特区)农业农村局:
为加强茶叶质量安全管理,推广应用茶叶病虫草害绿色防控技术,有效控制茶园病虫草害,提高茶叶质量安全水平,根据《农药管理条例》《贵州省茶产业发展条例》和国家禁限用农药相关规定,将贵州省茶园禁用农药品种增加到156种,优化了贵州省茶园绿色防控产品应用指导名录。现将《贵州茶园禁用农药及产品名录》(附件1)《贵州省茶园绿色防控产品应用指导名录》(附件2)印发你们,请各地大力开展茶园安全用药宣传培训,在茶叶种植基地、茶叶(青)交易市场、茶叶加工厂、茶叶种植乡镇农资店等地广泛张贴宣传两个名录,让每个茶叶种植者、茶叶加工者、农药销售者知晓贵州茶园禁用农药品种。加大茶园巡查检查,发现违法使用农药的,依法依规立案查处,发现一起、查处一起,确保茶叶质量安全。
附件:
1.贵州茶园禁用农药及产品名录
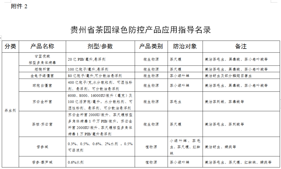
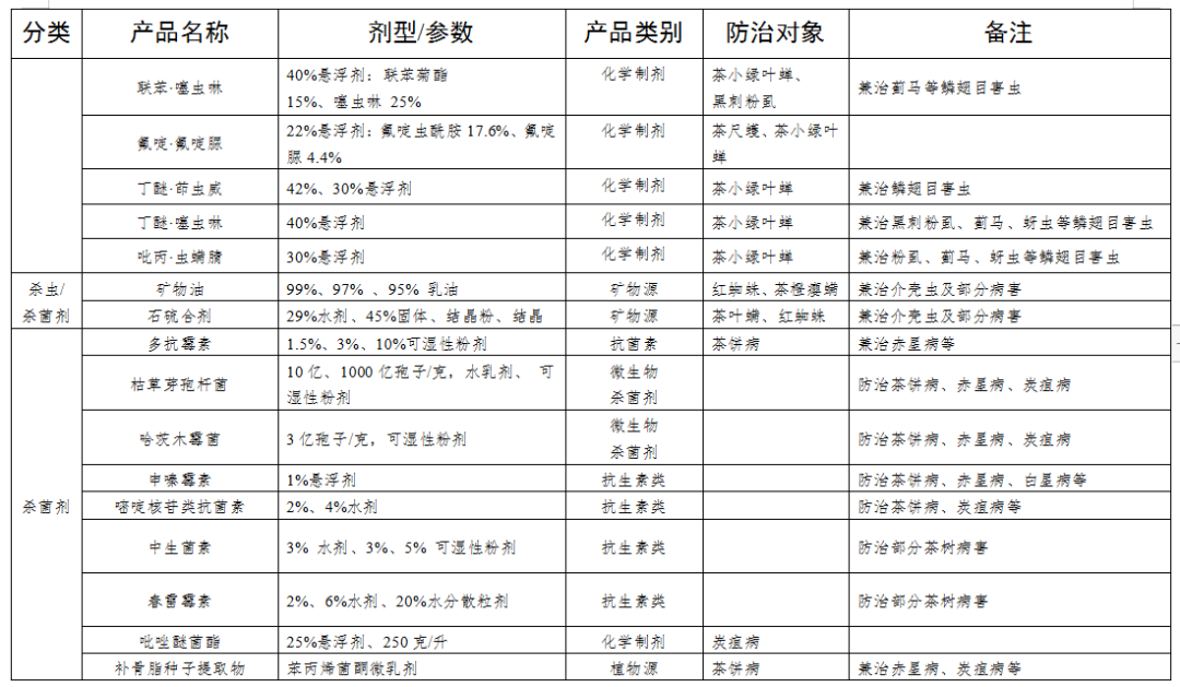
2.贵州省茶园绿色防控产品应用指导名录
贵州省农业农村厅办公室
2023年10月19日
附件1
贵州茶园禁用农药及产品名录
一、国家明令所有农产品禁止销售、使用的农药(52种),使用就违法
六六六、滴滴涕、毒杀芬、二溴氯丙烷、杀虫脒、二溴乙烷、除草醚、艾氏剂、狄氏剂、汞制剂、砷类、铅类、敌枯双、氟乙酰胺、甘氟、毒鼠强、氟乙酸钠、毒鼠硅、甲胺磷、对硫磷、甲基对硫磷、久效磷、磷胺、苯线磷、地虫硫磷、甲基硫环磷、磷化钙、磷化镁、磷化锌、硫线磷、蝇毒磷、治螟磷、特丁硫磷、氯磺隆、胺苯磺隆、甲磺隆、福美胂、福美甲胂、三氯杀螨醇、林丹、硫丹、氟虫胺、杀扑磷、百草枯、2,4-滴丁酯,灭蚁灵、氯丹、甲拌磷、甲基异柳磷、水胺硫磷、灭线磷、溴甲烷。(甲拌磷、甲基异柳磷、水胺硫磷、灭线磷,自2024年9月1日起禁止销售、使用。)
二、国家明令茶叶禁止使用的农药(16种),使用就违法
甲拌磷、甲基异柳磷、水胺硫磷、灭线磷、内吸磷、硫环磷、氯唑磷、乙酰甲胺磷、乐果、氧乐果、灭多威、涕灭威、克百威、丁硫克百威、氰戊菊酯、氟虫腈等剧毒、高毒农药。
三、贵州茶园禁止使用的农药(92种,《贵州省茶产业发展条例》禁止使用的除草剂、水溶性农药、植物生长调节剂等未登记在茶树上使用的农药),使用就违规,属不按照农药标签标注的使用范围使用农药。
(一)除草剂(52种):草甘膦、草铵膦、敌草快、敌草隆、环嗪酮、环磺酮、苯磺隆、烟嘧磺隆、氯嘧磺隆、苄嘧磺隆、砜嘧磺隆、甲嘧磺隆、氯吡磺隆、吡嘧磺隆、氯氟吡氧乙酸异辛酯、氟氯吡啶酯、二氯吡啶酸、氨氯吡啶酸、唑啉草酯、乙氧氟草醚、唑草酮、烯草酮、硝磺草酮、苯唑草酮、氨唑草酮、三唑磺草酮、双环磺草酮、莠去津、莠灭净、特丁津、扑草净、氟草津、氰草津、三氯吡氧乙酸、氯氟吡氧乙酸、乙氧氟草醚、氟磺胺草醚、三氟羧草醚、乙羧氟草醚、氟磺胺草醚、喹禾灵、精喹禾灵、氟吡甲禾灵、吡氟氯禾灵、恶唑禾草灵、氰氟草酯、麦草畏、灭草松、西玛津、草除灵、喹禾糠酯、2甲4氯钠等化学除草剂。
(二)水溶性农药(38种):吡虫啉、啶虫脒、三唑磷、毒死蜱、辛硫磷、乙硫磷、多菌灵、敌百虫、杀虫单、杀虫双、杀虫环、异丙威、敌敌畏、灭幼脲、丙溴磷、恶霜灵、敌磺钠、唑硫酸、硫菌灵、六氯苯、杀螟丹、喹硫磷、溴螨酯、定虫隆、嘧啶磷、敌菌灵、灭锈胺、蜗螺杀、乙拌磷、灭菌丹、阿维菌素、杀螟硫磷、甲氰菊酯、有效霉素、甲基胂酸、盐酸吗啉胍、氟吡呋喃酮、甲氨基阿维菌素苯甲酸盐等水溶性农药。
(三)植物生产调节剂(2种):乙烯利、抑芽唑。
四、贵州出口茶园禁止使用的农药
(一)出口欧盟茶园禁用农药:氯氰菊酯、氯氟氰菊酯、氟吡呋喃酮、茚虫威、甲硫威、代森锰锌、甲基硫菌灵、福美双、丙环唑、戊菌隆、氟环唑、百菌清、吡蚜酮、唑虫酰胺、苦参碱、印楝素、呋虫胺、仲丁威、氟铃脲、异丙威、醚菊酯、稻瘟灵、戊唑醇、氟吡菌胺、噁霜灵、多效唑、虱螨脲、鱼藤酮、氯虫苯甲酰胺。
(二)出口日本茶园禁用农药:三环唑、噁霉灵、杀铃脲、氟乐灵。
(三)出口摩洛哥茶园禁用农药:氟氯氰菊酯、氯噻啉、苯醚甲环唑、氟啶脲、氯虫苯甲酰胺、虱螨脲、马拉硫磷、虫酰肼、戊唑醇、噻虫啉、三唑醇、丁醚脲。
五、贵州茶园禁止使用的诱虫色板
包括诱虫黄板、诱虫蓝板、诱虫红板、诱虫绿板等各类诱虫色板。
附件2





来源:贵州茶香