8月18日,工业和信息化部科技司发布通知,面向社会各界公开征求对《限制商品过度包装要求 食品和化妆品》强制性国家标准第2号修改单(征求意见稿)的意见。公示时间从即日起至2023年9月17日,这无疑是值得全体茶人广泛关注与参与的一项重大信息。

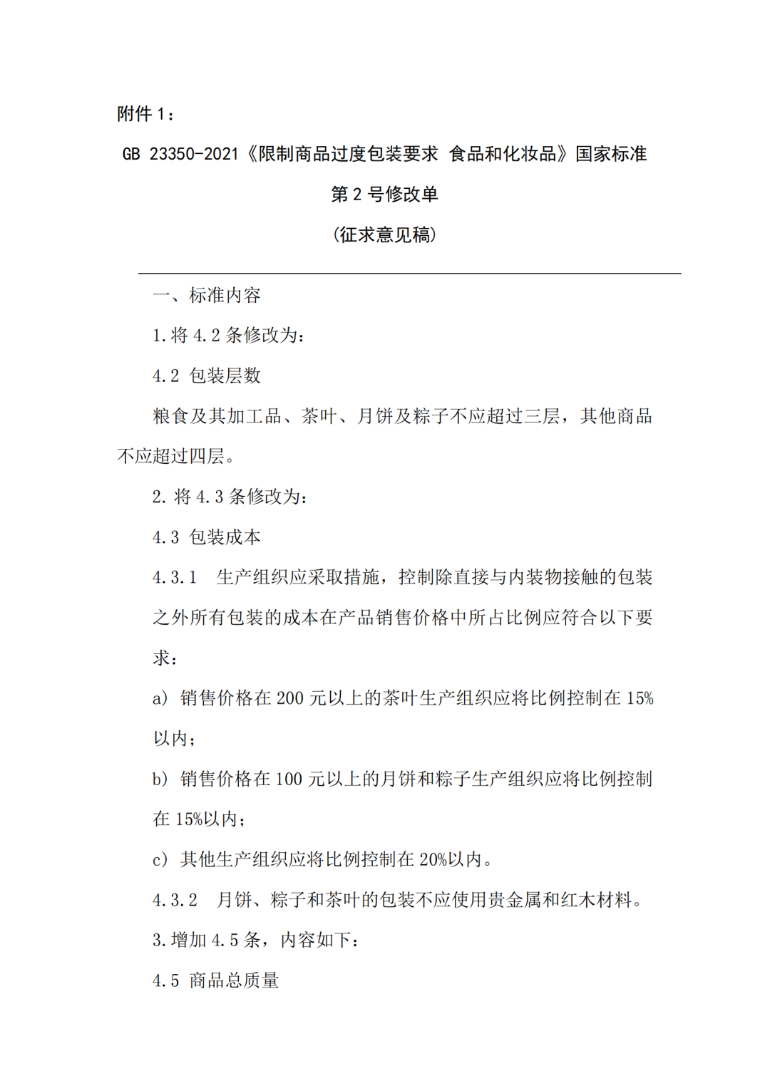
此前,《限制商品过度包装要求 食品和化妆品》(GB23350-2021)强制性国家标准将于2023年9月1日正式实施的消息一直牵动茶行业关注,其中对于茶叶K值、空隙率、包装层数等的探讨热度高涨。而这次随征求意见一同公开的《限制商品过度包装要求 食品和化妆品》强制性国家标准第2号修改单(征求意见稿)对这些问题进行了进一步聚焦,文件全文如下:



对《限制商品过度包装要求 食品和化妆品》强制性国家标准第2号修改单(征求意见稿)进行细读,可以看到其中与茶业密切相关的一些内容,包括:
◍ 1.茶叶包装层数从不应超过四层到“不应超过三层”的变化;
◍ 2.对茶叶包装成本与材质的进一步要求,销售价格在200元以上的茶叶生产组织应将比例控制在15%以内,茶叶的包装不应使用贵金属和红木材料;
◍ 3.茶叶商品总质量应不大于内装物茶叶质量的6倍;
◍ 4.“商品类别”的“茶叶及相关制品”细分为“紧压茶”、“散茶和茶叶相关制品”,并规定k值分别为9.0、13.0。删除“茶叶及相关制品注g”,“散茶和茶叶相关制品”增加“注k:猴魁、毛峰、寿(贡)眉、白牡丹、叶类和花类代用茶 k值取20.0”;
◍ 5.该修改单中表A.1中的注k和注l 条款发布即实施。其他新增和修改内容实施过渡期为12个月,实施日期前生产的符合GB 23350- 2021的商品可销售至保质期结束。在2021年8月10日(GB 23350-2021 标准发布日期)前已上市且在保质期内的或免除标识保质期的商品可继续销售。
对于茶人们关注的K值、包装层数等问题,此次《限制商品过度包装要求 食品和化妆品》强制性国家标准第2号修改单(征求意见稿)都有涉猎,目前公示截止日期为2023年。
工业和信息化部科技司指出,如有不同意见,请在公示期间填写《强制性国家标准意见反馈表》(见附件3),通过电子邮件发送至KJBZ@miit.gov.cn(邮件主题注明:《限制商品过度包装要求 食品和化妆品》强制性国家标准第2号修改单征求意见稿公示反馈)。联系电话:010-68205261
还望广大茶人积极反馈,共同促进茶叶包装问题的后续健康推进。
《限制商品过度包装要求 食品和化妆品》国家标准第2号修改单(征求意见稿)主要内容等一览表
↓长按图片,下载文件↓

标准征求意见稿及编制说明
↓长按图片,下载文件↓

强制性国家标准反馈意见表
↓长按图片,下载文件↓
