近日,农业农村部、住房和城乡建设部印发《关于开展美丽宜居村庄创建示范工作的通知》,根据第三批全国创建示范活动保留项目目录,决定共同开展美丽宜居村庄创建示范工作。
《通知》指出,“十四五”期间,争取创建示范美丽宜居村庄1500个左右,引领带动各地因地制宜推进省级创建示范活动,打造不同类型、不同特点的宜居宜业和美乡村示范样板,推动乡村振兴。
全文
农业农村部办公厅
住房和城乡建设部办公厅
关于开展美丽宜居村庄创建示范工作的通知
各省、自治区、直辖市农业农村(农牧)厅(局、委)、住房和城乡建设厅(委、管委),新疆生产建设兵团农业农村局、住房和城乡建设局:
根据第三批全国创建示范活动保留项目目录,农业农村部、住房和城乡建设部决定共同开展美丽宜居村庄创建示范工作,现就有关事项通知如下。
一、总体要求
(一)指导思想
以习近平新时代中国特色社会主义思想为指导,深入贯彻习近平总书记关于建设宜居宜业和美乡村的重要指示精神,全面落实党中央、国务院有关决策部署,以美丽宜居村庄创建示范为载体,以点带面推进乡村建设,持续改善乡村风貌和人居环境、完善公共基础设施、提升公共服务水平、培育文明乡风,为全面推进乡村振兴贡献力量。
(二)基本原则
1.示范引领,分级创建。在全国创建示范一批美丽宜居村庄,引领地方因地制宜开展各级创建示范活动,形成上下联动、分级创建的良好局面。探索形成可学习、可借鉴、可持续、可推广的经验做法,示范带动整体提升。
2.尊重规律,注重实效。顺应乡村发展规律,合理安排创建示范时序和标准,既尽力而为又量力而行,稳扎稳打、务实推进,防止盲目跟风、一哄而上。立足实际进行创建提升,防止超越发展阶段搞大拆大建,杜绝造盆景、搞形象工程。
3.因地制宜,有序推进。根据乡村资源禀赋、经济发展水平、风俗文化、村民期盼等,因村施策、有序推进,不搞一刀切、齐步走。注重乡土味道,保留村庄形态,保护乡村风貌,防止简单照搬城镇建设模式,打造各美其美的美丽宜居乡村。
4.村民主体,政府引导。是否参与创建、建设什么内容等都要充分尊重村民意愿,不搞强迫命令、包办代替。对于积极性高的村,政府要加强指导服务,充分发挥村民主体作用,让村民真正成为参与者、建设者和受益者,持续激发乡村发展的内生动力。
(三)主要目标
“十四五”期间,争取创建示范美丽宜居村庄1500个左右,引领带动各地因地制宜推进省级创建示范活动,打造不同类型、不同特点的宜居宜业和美乡村示范样板,推动乡村振兴。
二、创建示范标准
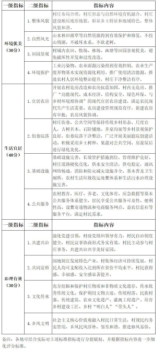
美丽宜居村庄以行政村为单位,通过创建示范达到环境优美、生活宜居、治理有效等要求(详见附件1),与全面推进乡村振兴的要求相适应。美丽宜居村庄创建示范标准将根据乡村振兴工作要求和示范推进实践效果进行动态调整。
同等条件下,符合下列情形之一的优先支持创建:一是村或村“两委”班子成员获得省部级以上荣誉称号;二是具备连片创建示范条件的核心村;三是有稳定建管资金和机制保障的行政村。
近3年发生下列情形之一的,暂不支持创建:一是村“两委”班子成员严重违纪违法;二是发生较大安全生产事故、环境污染和生态破坏事故;三是发生群体性治安事件或重大刑事案件;四是发生其他受到市级以上通报或处罚的事项。
2018年以前住房和城乡建设部认定的美丽宜居村庄由省级农业农村、住房和城乡建设部门组织开展复核,复核结果报农业农村部、住房和城乡建设部备案,通过复核的予以命名。不占用所在省份推荐名额。
三、创建示范程序
(一)组织创建。各地农业农村、住房和城乡建设部门动员组织辖区内行政村积极参与,对照创建示范标准,组织引导村民自愿进行创建提升。
(二)推荐申报。农业农村部、住房和城乡建设部确定各省(自治区、直辖市)、新疆生产建设兵团“十四五”期间推荐总名额(详见附件2)。各地按年度开展推荐,年度推荐名额根据创建示范工作进展自定。各地县级农业农村、住房和城乡建设部门将符合条件村庄的申报材料,按程序报送至省级农业农村、住房和城乡建设部门。省级农业农村、住房和城乡建设部门对申报材料进行审查,并组织实地核查,择优向农业农村部、住房和城乡建设部推荐。
(三)评审认定。农业农村部、住房和城乡建设部对省级农业农村、住房和城乡建设部门提交的推荐材料组织专家评审,并根据实际情况适时开展实地抽查。对通过评审的村,经公示无异议后发文认定命名。2023年,将启动第一次推荐申报与评审认定工作,具体通知另行印发。
(四)经验总结。各地农业农村、住房和城乡建设部门对创建示范工作进行总结,通过编印简报、现场观摩等方式,大力宣传创建示范经验做法和成效,切实发挥示范引领作用。农业农村部、住房和城乡建设部将采取适当方式对典型经验做法进行宣传推介。
(五)动态管理。农业农村部、住房和城乡建设部对已命名的美丽宜居村庄实施动态监测评估,对存在问题的督促限期整改,对整改不力的取消美丽宜居村庄称号,并调减所在省份推荐名额。
四、保障措施
(一)加强组织领导。省级农业农村、住房和城乡建设部门要将美丽宜居村庄创建示范活动作为实施乡村建设行动、全面推进乡村振兴的重要载体,精心组织、强化协作,切实抓紧抓好。要制定本地区创建示范工作方案,突出创建过程,注重探索经验,确保各项创建示范工作落到实处。要严格创建示范标准和程序,主动接受群众和社会监督,确保公平公正公开。
(二)强化指导服务。各地农业农村、住房和城乡建设部门要加强实地调查,强化业务指导和培育引导,积极引导和支持设计下乡,扎实推进创建示范工作。鼓励各地按照“储备一批、创建一批、认定一批”的机制梯次推进。
(三)加大政策支持。对获得美丽宜居村庄称号的行政村,农业农村部、住房和城乡建设部在项目安排、政策试点等方面予以优先考虑、适当倾斜。对获得美丽宜居村庄称号的行政村“两委”班子及其成员,地方有关部门可制定相关激励措施。
(四)大力宣传推广。各地农业农村、住房和城乡建设部门要利用各类媒体宣传推广美丽宜居村庄创建示范经验做法和成效,扩大美丽宜居村庄影响力,营造良好社会氛围。
联系人及电话:
农业农村部农村社会事业促进司:吴 江,010-59191327
住房和城乡建设部村镇建设司:孙晓春,010-58934567
附件:
1.美丽宜居村庄创建示范标准指标表
2.“十四五”期间美丽宜居村庄创建示范推荐名额分配表
农业农村部办公厅
住房和城乡建设部办公厅
2022年9月26日
附件1:美丽宜居村庄创建示范标准指标表

附件2:“十四五”期间美丽宜居村庄创建示范推荐名额分配表

来源:农业农村部网站